新浪保险讯 7月31日消息,北京银保监局近日公布关于新华人寿保险股份有限公司北京分公司的行政处罚信息公开表。
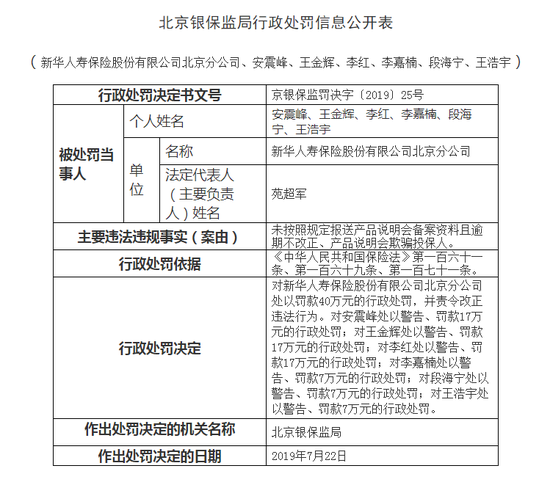
新华人寿保险股份有限公司北京分公司因存在未按照规定报送产品说明会备案资料且逾期不改正、产品说明会欺骗投保人的行为,被北京银保监局罚款40万元,并被责令改正违法行为。当事人安震峰被警告并罚款17万元,当事人王金辉被警告并罚款17万元;当事人李红被警告并罚款17万元;当事人李嘉楠被警告并罚款7万元;当事人段海宁被警告并罚款7万元;当事人王浩宇被警告并罚款7万元。
以下为行政处罚信息公开表:

新浪保险讯 7月31日消息,北京银保监局近日公布关于新华人寿保险股份有限公司北京分公司的行政处罚信息公开表。
新华人寿保险股份有限公司北京分公司因存在未按照规定报送产品说明会备案资料且逾期不改正、产品说明会欺骗投保人的行为,被北京银保监局罚款40万元,并被责令改正违法行为。当事人安震峰被警告并罚款17万元,当事人王金辉被警告并罚款17万元;当事人李红被警告并罚款17万元;当事人李嘉楠被警告并罚款7万元;当事人段海宁被警告并罚款7万元;当事人王浩宇被警告并罚款7万元。
以下为行政处罚信息公开表:

猜你喜欢一年春作首,万事行为先。新春伊始,广元市昭化区各地各企业陆续复工复产,以崭新的精神面貌投入到...更多
2022-02-11 16:27:00人居环境整治是改善人居环境、事关民生福祉的惠民工程。为了更好的满足人民群众对美丽乡村的热切期...更多
2022-02-17 16:27:49安迪苏(600299股吧)02月14日陆股通净买入541 00万元。安迪苏近5日陆股通资金呈现持续买入状态,近5...更多
2022-02-15 16:31:59北京城乡(600861股吧)(600861 SH)发布公告,公司及子公司2021年4月1日至2021年12月27日期间累计收...更多
2021-12-28 16:21:00大成策略回报混合型证券投资基金是大成基金发行的一个混合型的基金理财产品投资目标追求基金资产的...更多
2022-02-15 16:19:37建信互联网+产业升级股票(001396)单位净值走势是怎样的?基金类型:股票型|高风险基金规模:3 23亿...更多
2022-02-15 16:17:26广发小盘成长混合(LOF)A(162703)单位净值走势是怎样的?基金类型:混合型-偏股中高风险基金规模:131...更多
2022-02-15 16:13:59据美国有线电视新闻13日报道,英国伦敦东部一家酒吧的阁楼周六(12日)发生坍塌,造成十余人受伤。伦...更多
2022-02-14 16:05:54博雅生物(300294)(300294 SZ)公告,公司董事会于2021年12月27日审议通过《关于选举董事长的议案》...更多
2022-02-11 14:44:03紫金矿业:预计2021年净利润约156亿元 同比增长约140%紫金矿业1月16日晚公告,预计2021年净利润约1...更多
2022-02-11 14:41:59
48小时点击排行